EDGECAM INSPECT

En komplett lösning för programmering av mätning i maskin

EDGECAM Inspect kombinerar mättekniskt expertkunnande från Hexagon Manufacturing Intelligence tillsammans med omfattande kunskaper inom programmering. EDGECAM Inspect är en komplett lösning för dig som söker en miljö att snabbt och enkelt programmera mätoperationer i bearbetningsmaskiner. Såväl probemätning av färdig detalj som mätning efter deloperation för efterföljande bearbetning med eller utan kompensering är möjlig med Edgecam Inspect.

 EDGECAMs användargränssnitt är utvecklat för att erbjuda användare en intuitiv arbetsplats. För den nye användaren innebär det att dialoger och flöden är logiska och tydliga vilket gör arbetet enklare och smidigare. Den lite mer vane användaren har samma nytta av det smidiga arbetssättet EDGECAM erbjuder dessutom kan användaren anpassa dialoger och metodik helt efter det egna arbetssättet. 

Probe

Flera möjligheter för kalibrering av probe tillgängliga för användaren.

Mät direkt i maskinen

För vissa former och typer av detaljer kan mätning av detaljen direkt i maskinen vara enda möjligheten att tillverka en korrekt detalj. Då det kan vara mycket svårt eller helt omöjligt att spänna upp detaljen exakt lika en andra gång.

Programmering

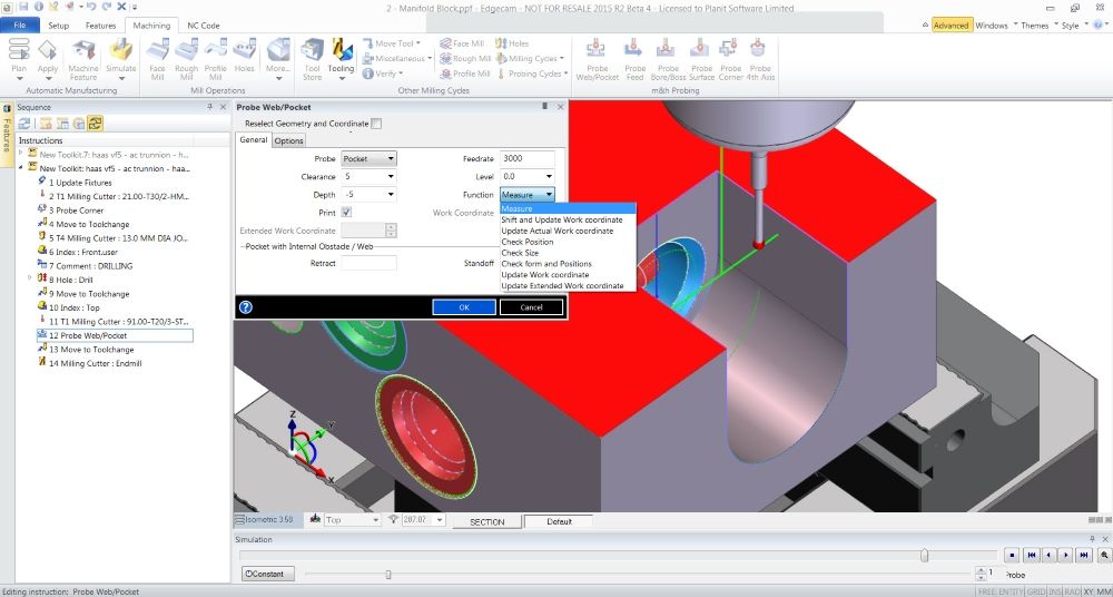
EDGECAM Inspect ger användaren en idealisk miljö för programmering av mätning med probe i maskinen. I en och samma miljö programmeras såväl mätoperationer som de skärande operationerna.

Edgecam inspection mätning i maskin

Intresserad av en demo?

Kontakta oss så berättar vi mer

Mätmetoder

Ett flertal metoder för mätning av detaljer erbjuds.

Punkter och punktmönster kan mätas, likaså kan plan, lägen, tjocklek invändiga och utvändiga radier dessutom kan vinklar mätas.

Några exempel på funktioner

  • Kalibrerings metoder

  • Ej probeberoende

  • Rapporter

  • Flera olika styrsystem

  • Anpassningsbar

  • Mätmetoder