Vad är CAM?
Vår beskrivning av vad ett CAM-system är

Vad är CAM?

CAM - Computer Aided Manufacturing är programvara som används för att programmera CNC-maskiner. Ofta använder CAM-systemet en modell skapad i något CAD-system (Computer Aided Design) som underlag. CAD-modellen kan importeras alternativt användas direkt i sitt eget ursprungsformat (native). Den principiellt stora skillnaden mellan en import och att använda en nativefil är säkerhet och kompabilitet. En importerad fil omvandlas och tappar därefter koppling till den ursprungliga filen, en nativefil behåller sitt format och är endast avläst av CAM-systemet. I EDGECAM innebär det att bearbetningen är associativ dvs när den nativefil som används
förändras i CAD-system då slår den förändringen igenom i CAM-systemet direkt.

CAM - Computer Aided Manufacturing är programvara som används för att programmera CNC-maskiner. Ofta använder CAM-systemet en modell skapad i något CAD-system (Computer Aided Design) som underlag. CAD-modellen kan importeras alternativt användas direkt i sitt eget ursprungsformat (native). Den principiellt stora skillnaden mellan en import och att använda en nativefil är säkerhet och kompabilitet. En importerad fil omvandlas och tappar därefter koppling till den ursprungliga filen, en nativefil behåller sitt format och är endast avläst av CAM-systemet. I EDGECAM innebär det att bearbetningen är associativ dvs när den nativefil som används förändras i CAD-system då slår den förändringen igenom i CAM-systemet direkt.

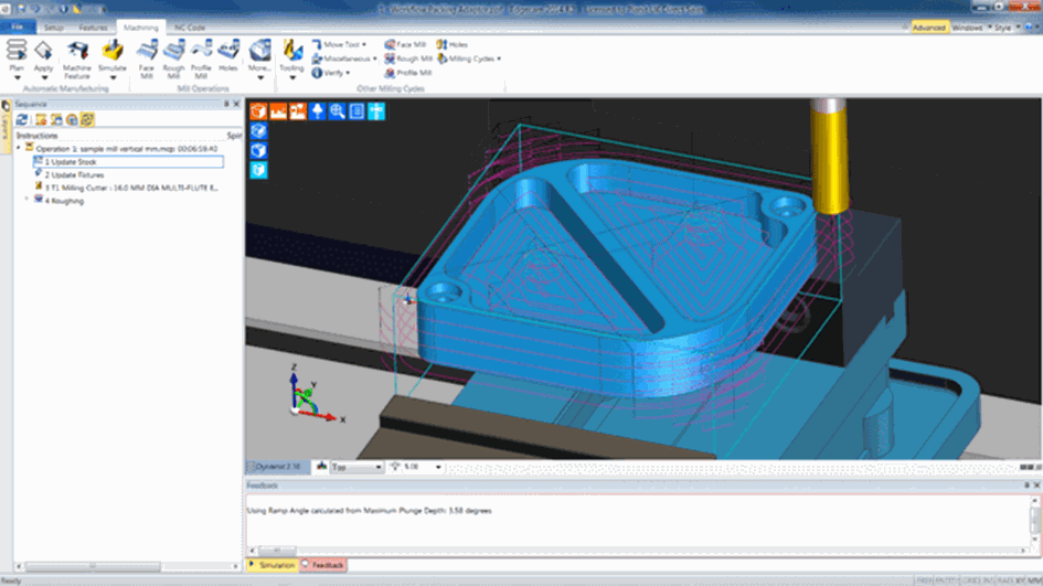
I CAM-systemet skapas verktygsbanor som beräknas utifrån CAD-modellens form. De verktyg som används i dessa verktygsbanor lagras med fördel i det verktygsbibliotek som ska finnas i ett CAM-system. Saknas det ett verktygsbibliotek i CAM-system blir programmeringen betydligt mindre effektiv. I EDGECAM kan man för att ytterligare underlätta programmeringen bygga verktygssatser som återspeglar de verktyg som varje maskin är utrustad på så sätt kan man redan i beredningen optimera programmering baserat på tillgängliga verktyg. I EDGECAM kallas verktygsbiblioteket Toolstore och innehåller utöver verktyg även fixturer, skruvstycken, material och skärdata. Det vill säga en komplett databas för de komponenter som ska användas i en CNC-maskin för att forma en detalj till korrekta mått. Detta ger stora tidsvinster i programmeringen dessutom ger det ökad säkerhet då såväl verktyg som fixturer används under simuleringen och ger där användaren möjlighet att säkerställa optimal och kollisionsfri bearbetning.

När önskade verktygsbanor är skapade ska CAM-systemet översätta dessa till ett språk som CNC-maskinen förstår, det sker genom en postprocessor. Postprocessorn är en viktig och vital del i en CAM-lösning, översätter postprocessorn på ett sätt som inte CNC-maskinen förstår så har vi ett problem. Postprocessorer är inte någon hyllvara som finns färdig att använda fullt ut, i de fall då någon pratar om standard postprocessorer betyder det att postprocessorn klarar av ett antal grundläggande funktioner men det innebär inte att den kommer att göra ett för användaren tillfredställande jobb. Det är snarare så att behovet av att kunna anpassa postprocessorer ökar allt mer. Det är i sig inte märkligt med tanke på det stora antal av maskinmodeller och styrsystem som vi möter på marknaden. I takt med att CNC-maskiner blir allt mer komplexa och att användandet av dessa maskiner är helt olika i olika verksamheter är behovet av postprocessorer som anpassas till såväl maskin och styrsystem som användare mycket stort.

Var används CAM?


CAM-system kan användas till en mängd olika typer av CNC-maskiner inom olika branscher. Nedan några av dessa:

  • Svarv 
  • Fräs 
  • Fleroperationsmaskin (mångaxlig fräs)
  • Flerfunktionsmaskin (mångaxlig svarv med flera verktygsbärare och spindlar)
  • Stans/nibbling
  • Laser, vatten eller plasmaskärare
  • Trådgnistmaskiner

De återfinns inom flera branscher såsom, metallbearbetning, formbearbetning, träbearbetning, plåtbearbetning, protyptillverkning. Inom dessa branscher används CAM-system för såväl en-stycks tillverkning som serietillverkning. Komplexiteten av detaljen är egentligen av mindre betydelse för svar på frågan CAM ja eller nej? Oavsett seriestorlek, storlek på detalj eller detaljens komplexitet så ger CAM-systemet en reell vinst både i form av kortare tid för programmering därtill effektivare och snabbare bearbetning. Dessutom gör CAM-systemet programmeringen förutsägbar dvs ökad säkerhet.

Vad skapar CAM?


CAM-systemet skapar en textfil (ASCII) som innehåller information CNC-maskinen kan läsa och förstå. 

Formatet på CNC-programmet är skrivet i ASCII-kod där textinnehållet ska se ut på ett specifikt sätt beroende av styrsystemet. System som Fanuc, Siemens och Heidenhain har alla sina specifika utseenden på koden. Ofta är deras kodspråk baserat på standarden ISO-6983 som har sitt ursprung i 1950-talet.

EDGECAM 2021.0
Betydligt snabbare waveform bearbetning